一瓶好酒,从不是凭空而来。其背后有粮食、有水、有时间,还有一代代酿酒人的匠艺。


千百年来,从黄河流域到长江两岸,白酒工艺在不同地域的气候、原料和习俗中演化出独特的发酵方式。


固态蒸馏、天然接种,这些传统赋予了白酒无法复制的风味,也让酿造过程始终依赖人工的判断与经验。踩曲、装甑、摊晾,每一道工序都凝结着体力与智慧,却也带来了招工难、效率波动、标准化困难等一系列现实挑战。


而今天,这些手艺,终于有了自己的“数字分身”。


近年来,越来越多的酒企开始探索自动化与智能化的改造路径。但真正的难题在于:如何在引入技术的同时,不让传统风味丢失?如何在提升效率的同时,让老师傅的经验得以传承?


海普给出的答案,是一套数字化的酿造体系。它不试图取代人,而是把老师傅的手艺变成数据、变成模型、变成可以复制和进化的数字资产。



解开酿造“黑箱”


20世纪中期,白酒酿造还是一件彻头彻尾的“手艺活”。


从踩曲、拌料到上甑、摘酒,每一道工序都依赖酿酒工人的双手和感官。老师傅看一眼酒花,闻一下气味,便能判断火候。这些经验代代相传,却始终无法被清晰记录。


20世纪50至60年代,轻工部多次组织试点,推动白酒产业的机械化改革。


电动磨粮机取代了石磨,搅拌机替代了人工翻拌,蒸汽锅炉让明火蒸馏成为历史。机械化的引入,第一次把“体力活”从酿酒工人肩上卸了下来。


到了上世纪70至80年代,白酒工业化改革的步伐进一步加快。


大曲成型机进入制曲车间,挖掘机式的挖斗开始代替人工出入窖,行车替代了推车运输糟醅,不锈钢甑桶也取代了传统的木质或石质甑具。机械化的边界不断扩展,白酒酿造开始有了“工业”的影子。


摄影@好酒地理局


但机械化解决的只是体力问题,酿酒的“脑力”部分,那些靠眼观、鼻闻、手摸做出的判断,仍然需要依赖人工的经验。


千禧年后,行业对数字化、智能化的需求开始浮现。2010年前后,“白酒158计划”启动,明确提出要提高传统酿造机械化、自动化水平。


越来越多的企业意识到,只靠“经验”做酒,不仅效率有限,更难以应对规模化、品牌化的市场挑战


为什么要走向数智化?核心原因还在于,传统手工酿造无法避免的一些困境。


比如工艺层面,就难以被标准化。白酒不同批次、不同季节的酒质差异明显,如果缺乏精细化的数字指标,品质始终“看天吃饭”。


而从原料筛选到基酒等级评定,大多依赖感官经验,缺少科学、可量化的依据。并且发酵过程中复杂的微生态体系,也让智能化改造变得小心翼翼。如何保持原有风味不变,始终是技术难题。


摄影@好酒地理局


当然,今天的白酒数智化转型仍面临诸多挑战:智能化设备稳定性有待提升,老旧车间改造成本高昂,堆积发酵等环节自动化程度依然不足。


但方向已经清晰,那就是“守正创新”,用科学手段解密传统酿造,让工艺流程清晰化、标准化、数字化;从生产环节向市场、服务延伸,真正实现“以消费者为中心”;深化人工智能、大数据、物联网与酿造工艺的融合,最终走向全流程的无人化、智能化。


在酿造这个关键环节,海普智联便选择从酿造的全过程管理和核心环节控制两个维度切入——e酿造系统与智能摘酒系统,一个管“面”,一个管“点”,把重复的、可量化的事交给机器,把人从繁杂的劳动中解放出来,去做更高级的决策和创新。



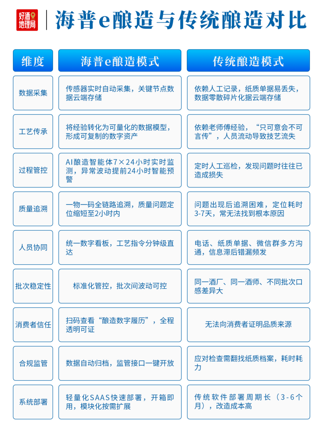
海普e酿造,让经验变成“数字资产”


在白酒行业,酿酒师傅的手艺,往往是“看得见、摸不着”。


你可以在车间里站上三天三夜,看着老师傅上甑、摘酒,动作行云流水,可轮到自己上手,就是差那么一点意思。这一点点差距,就是经验的价值,也是传统酿造的核心“秘密”。


海普e酿造要解决的,正是这个“看得见、摸不着”的困境。它的思路很简单:把酿造的全过程,从“黑箱”变成“透明箱”


海普以“一物一码”为核心载体,将物联网、云计算、AI等技术融入酿造的每一个关键环节,从原辅料入场,到配料、制曲、发酵、蒸馏、储存、勾调,所有数据自动采集、云端存储,以全产业链路的数字化管理闭环,提供“原料可追踪、生产可管控、过程可监督、数据可查询”的一站式解决方案。


制图@好酒地理局


每一批粮食来自哪里,每一道工序由谁操作、在什么条件下完成,每一滴酒何时入库、存放在哪个罐区,全部被记录在案。这就像给每一瓶酒建立了一套完整的“出生证明”和“成长档案”。


过去,老师傅的经验是“只可意会”;现在,这些经验被转化为可量化、可复制的数据模型,留在了系统里,成为企业可以反复调用的数字资产。


但e酿造的价值,远不止于“记录”。


在传统模式下,工艺指令靠电话、微信群、纸质单据层层传递,信息滞后、协同低效是常态。一个异常往往要等到出了问题才能被发现,而那时损失已经造成。


e酿造引入的AI酿造智能体,实现了7×24小时的实时监测和智能预警。系统能从温度波动、湿度偏差、发酵速率等数据中“嗅”到异常,在问题发生前就发出警报,让管理者提前介入、及时调整。


这意味着,酿酒师不再需要频繁巡窖、四处救火,而是可以把精力聚焦到核心决策上。


制图@好酒地理局


数据显示,e酿造系统上线后,跨部门协调会议减少70%,工艺指令传达时间从小时级缩短到分钟级,因信息滞后导致的批次异常降低85%,酿酒师巡窖频次减少一半。


更重要的是,这套系统让“品质可追溯”从口号变成了现实。


过去,一瓶酒出了问题,要翻记录、问工人,花上三五天才能找到原因;现在,质量问题定位缩短到2小时以内,系统能自动生成从原料到灌装的全链路追溯图谱,批次质量报告效率提升90%


不是用机器取代人,而是用数据放大人。海普e酿造,让传统酿造变得更加轻量化,也让匠心传承更清晰、更稳定、更长久。



智能摘酒,把“手感”变成“数据”


如果说酿造是一条漫长的链条,那么摘酒就是其中最关键的“分水岭”之一。


蒸馏时,酒液从甑桶中缓缓流出,酒精度由高到低、风味物质由浓转淡。什么时候开始接酒,什么时候切换储罐,什么时候停止,这一连串的决策,直接决定了这一批基酒的等级和价值


酒头、优级、一级、二级、酒尾……等级之间,往往只隔着几分钟的窗口期。接早了,风味不对;接晚了,优质酒混进了普酒里,价值就打了折扣。


在过去,这道“分水岭”的决策权,完全掌握在老师傅的手里。


他们站在甑桶前,眼睛盯着流出的酒花,鼻子闻着弥漫的酒香,凭几十年的经验做出判断。“看花摘酒”这四个字,听起来诗意,做起来却极考验功力。酒花的大小、形态、消散速度,每一个细微的变化都在传递信息,只有真正懂行的人才能读懂。


这是技术,也是艺术。但也面临很多无法回避的问题。比如速度慢、精度低、成本高、无法沉淀数据,无法支撑工艺优化和质量追溯。


制图@好酒地理局


海普智能摘酒系统的出现,正是要破解这道难题,它以酱香型白酒为起点,深度适配酱酒“12987”工艺中的七次摘酒环节,积累了丰富的轮次数据和模型经验,并可快速拓展至浓香、清香、兼香等各类白酒,以及黄酒、果酒、洋酒等蒸馏酒或发酵酒领域,为全酿造行业提供精准、稳定、智能的品质保障。


这套系统的核心,是海普智联自主研发、基于光谱数据训练的智能算法模型,配套高精度近红外光谱在线检测装置,可实时在线分析摘酒过程中基酒的酒精度、总酸、总酯等关键风味指标,秒级判定酒体等级,并联动自动化阀门实现精准分流,全程无人干预;系统检测精准度达到 ±0.5% vol,同时可对酸酯失衡、酒精度骤变的异常酒液进行实时预警。


此外,海普智能摘酒系统还可无缝对接企业MES、ERP及数字化勾调平台,构建从摘酒到存储的全链路“数字护照”,以数据替代经验,让每一滴基酒的品质都透明、可溯、可控。


制图@好酒地理局


从e酿造的“全过程可溯”到智能摘酒的“关键环节可控”,海普为白酒酿造搭建了一套扎实的数字底座。


对企业,这是管理提效、品质稳定、数据沉淀;对行业,则是让经验得以传承、让信任有据可查,进一步让酿造从“靠感觉”走向“靠科学”,让品质更可靠,这或许就是数字化之于传统产业最朴素,也最深刻的意义。


#海普智联营销中心咨询热线0535-6718999

点赞(0)

评论列表 共有 0 条评论

暂无评论

微信公众账号

微信扫一扫加关注

发表
评论
返回
顶部